5.3 – Dropout 防止过拟合
过拟合让人头疼, 明明训练时误差已经降得足够低, 可是测试的时候误差突然飙升. 这很有可能就是出现了过拟合现象. 强烈推荐通过(下面)这个动画的形式短时间了解什么是过拟合, 怎么解决过拟合. 下面动图就显示了我们成功缓解了过拟合现象.

做点数据
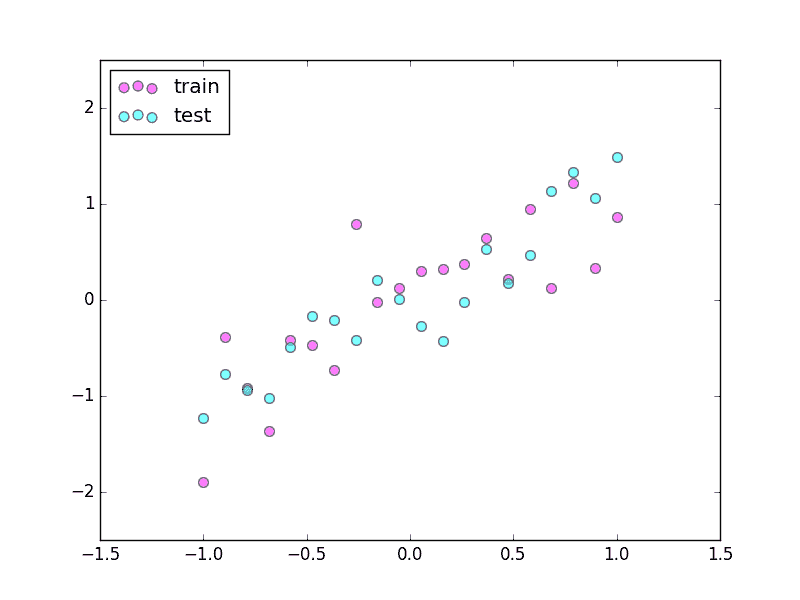
自己做一些伪数据, 用来模拟真实情况. 数据少, 才能凸显过拟合问题, 所以我们就做10个数据点.

import torch
from torch.autograd import Variable
import matplotlib.pyplot as plt
torch.manual_seed(1) # reproducible
N_SAMPLES = 20
N_HIDDEN = 300
# training data
x = torch.unsqueeze(torch.linspace(-1, 1, N_SAMPLES), 1)
y = x 0.3*torch.normal(torch.zeros(N_SAMPLES, 1), torch.ones(N_SAMPLES, 1))
x, y = Variable(x, requires_grad=False), Variable(y, requires_grad=False)
# test data
test_x = torch.unsqueeze(torch.linspace(-1, 1, N_SAMPLES), 1)
test_y = test_x 0.3*torch.normal(torch.zeros(N_SAMPLES, 1), torch.ones(N_SAMPLES, 1))
test_x, test_y = Variable(test_x, requires_grad=False), Variable(test_y, requires_grad=False)
# show data
plt.scatter(x.data.numpy(), y.data.numpy(), c=\'magenta\', s=50, alpha=0.5, label=\'train\')
plt.scatter(test_x.data.numpy(), test_y.data.numpy(), c=\'cyan\', s=50, alpha=0.5, label=\'test\')
plt.legend(loc=\'upper left\')
plt.ylim((-2.5, 2.5))
plt.show()
搭建神经网络
我们在这里搭建两个神经网络, 一个没有 dropout, 一个有 dropout. 没有 dropout 的容易出现 过拟合, 那我们就命名为 net_overfitting, 另一个就是 net_dropped. torch.nn.Dropout(0.5) 这里的 0.5 指的是随机有 50% 的神经元会被关闭/丢弃.
net_overfitting = torch.nn.Sequential(
torch.nn.Linear(1, N_HIDDEN),
torch.nn.ReLU(),
torch.nn.Linear(N_HIDDEN, N_HIDDEN),
torch.nn.ReLU(),
torch.nn.Linear(N_HIDDEN, 1),
)
net_dropped = torch.nn.Sequential(
torch.nn.Linear(1, N_HIDDEN),
torch.nn.Dropout(0.5), # drop 50% of the neuron
torch.nn.ReLU(),
torch.nn.Linear(N_HIDDEN, N_HIDDEN),
torch.nn.Dropout(0.5), # drop 50% of the neuron
torch.nn.ReLU(),
torch.nn.Linear(N_HIDDEN, 1),
)
训练
训练的时候, 这两个神经网络分开训练. 训练的环境都一样.
optimizer_ofit = torch.optim.Adam(net_overfitting.parameters(), lr=0.01)
optimizer_drop = torch.optim.Adam(net_dropped.parameters(), lr=0.01)
loss_func = torch.nn.MSELoss()
for t in range(500):
pred_ofit = net_overfitting(x)
pred_drop = net_dropped(x)
loss_ofit = loss_func(pred_ofit, y)
loss_drop = loss_func(pred_drop, y)
optimizer_ofit.zero_grad()
optimizer_drop.zero_grad()
loss_ofit.backward()
loss_drop.backward()
optimizer_ofit.step()
optimizer_drop.step()
对比测试结果
在这个 for 循环里, 我们加上画测试图的部分. 注意在测试时, 要将网络改成 eval() 形式, 特别是 net_dropped , net_overfitting 改不改其实无所谓. 画好图再改回 train() 模式.

...
optimizer_ofit.step()
optimizer_drop.step()
# 接着上面来
if t % 10 == 0: # 每 10 步画一次图
# 将神经网络转换成测试形式, 画好图之后改回 训练形式
net_overfitting.eval()
net_dropped.eval() # 因为 drop 网络在 train 的时候和 test 的时候参数不一样.
...
test_pred_ofit = net_overfitting(test_x)
test_pred_drop = net_dropped(test_x)
...
# 将两个网络改回 训练形式
net_overfitting.train()
net_dropped.train()

所以这也就是在我 github 代码 中的每一步的意义啦.
文章来源:莫烦
